首页
关于我们
产品中心
新闻资讯
联系我们
首页
关于我们
产品中心
新闻资讯
联系我们
PRODUCTVIEW
功率因数校正
prev
Next
功率因数校正
功率因数校正
静止无功发生器
智能电容器
电容补偿系统
电抗器
电容器电抗器组件
无功补偿控制器
电容补偿系统
features
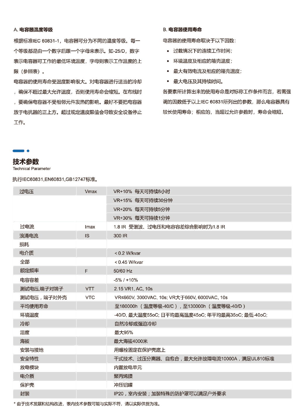
特性说明
OTHER
相关推荐
功率因数校正
静止无功发生器
智能电容器
电抗器
关于我们
公司简介
工程案例
产品中心
功率因数校正
电能质量及电力参数监测
联系我们
江苏汇信电气有限公司
地址:江苏省苏州市工业园区唯新路60号40幢1017
电话:+86 400 915 3187
网址:www.hxpdm.cn